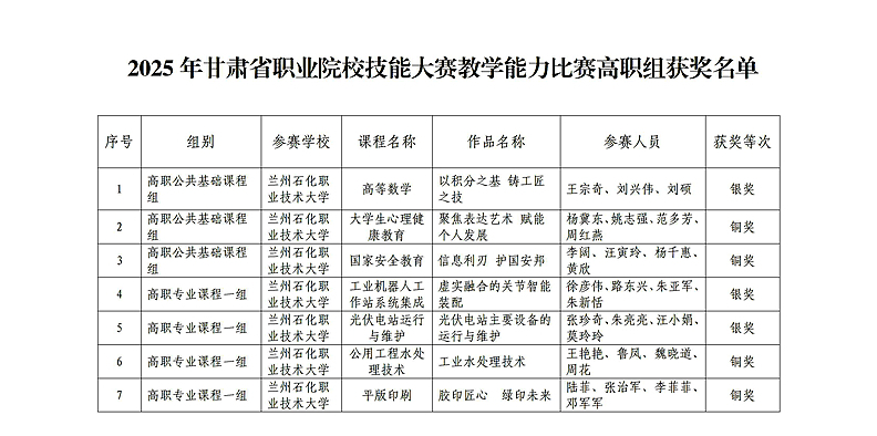
近日,甘肃省教育厅、甘肃省人力资源和社会保障厅、甘肃省总工会公布了2025年甘肃省职业院校技能大赛教学能力比赛获奖名单。我校教师团队在本次大赛共斩获2个金奖,6个银奖、6个铜奖。
长期以来,学校始终将教师教学能力提升作为推动教育教学质量发展的核心抓手,高度重视各类教学能力赛事的组织与参与工作。在省赛筹备阶段,学校统筹部署、全程关注,明确备赛方向与保障措施;各学院积极响应、深度联动,通过校内选拔赛优中选优,组建起一支支精英参赛队伍。备赛期间,参赛教师团队秉持精益求精的态度,围绕教学目标设计、教学内容创新、教学方法优化等关键环节反复研讨、多轮打磨,对每一个教学细节精雕细琢,在一次次修改完善中持续提升参赛作品的质量与竞争力,最终为这份成绩奠定了坚实基础。
学校将继续坚守“立德树人” 根本任务,以教学能力大赛为重要平台,深入推进 “以赛促教、以赛促学、以赛促改、以赛促建”,引导广大教师进一步探索职业教育教学规律,创新人才培养模式,不断强化自身专业素养与教学创新能力。同时,学校将以此次获奖为契机,持续深化教育教学改革,全面提升人才培养质量,为推进 “双高” 建设、实现全方位高质量发展注入更强动力,为区域职业教育发展贡献更多力量。
(撰稿:贾存艳 审核:吴海霞 兰炜)




